HT97220
下載資料
特點
| 應用
|


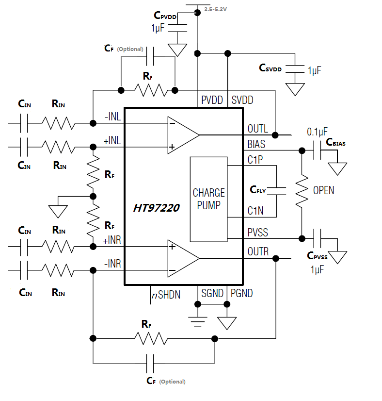
引腳定義
序號 | 管腳名 | 功能說明 |
1 | PVDD | 電荷泵電源輸入,接1uF濾波電容到PGND |
2 | C1P | 電荷泵飛電容正端,接0.47uF電容到電荷泵飛電容負端 |
3 | PGND | 電源功率地,與SGND連一起接板極系統地 |
4 | C1N | 電荷泵飛電容負端,接0.47uF電容到電荷泵飛電容正端 |
5 | PVSS | 電荷泵負電源輸出,接1uF濾波電容到PGND |
6 | SGND | 信號地,與PGND連一起接板極系統地 |
7 | INR+ | 右聲道輸入正極 |
8 | INR- | 右聲道輸入負極 |
9 | SVDD2 | 信號通路電源輸入,接1uF濾波電容到PGND |
10 | OUTR | 右聲道輸出 |
11 | BIAS | 內部供電端,接1uF濾波電容到PGND |
12 | OUTL | 左聲道輸出 |
13 | SVDD | 信號通路電源輸入,接1uF濾波電容到PGND |
14 | INL- | 左聲道輸入負極 |
15 | INL+ | 左聲道輸入正極 |
16 | /SHDN | SD控制輸入,低電平芯片進入關斷模式;高電平芯片正常工作 |
- | EP | 裸焊盤,加強散熱,可接PGND或者懸空 |
