HT8787B
下載資料
特點
| 應用
|



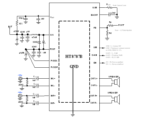
I: Input; O: Output; G: Ground; P: Power
網站首頁 > 產品中心 > 音頻類 > 內置升壓模擬輸入音頻功放(立體聲)
特點
| 應用
|



I: Input; O: Output; G: Ground; P: Power